【大赛通知】关于开展2026年第十届普译奖全国大学生翻译比赛的通知
发布时间:2026-02-02      阅读次数:1626

1770019700878727.png

1770019758157322.png

1770019785125908.png

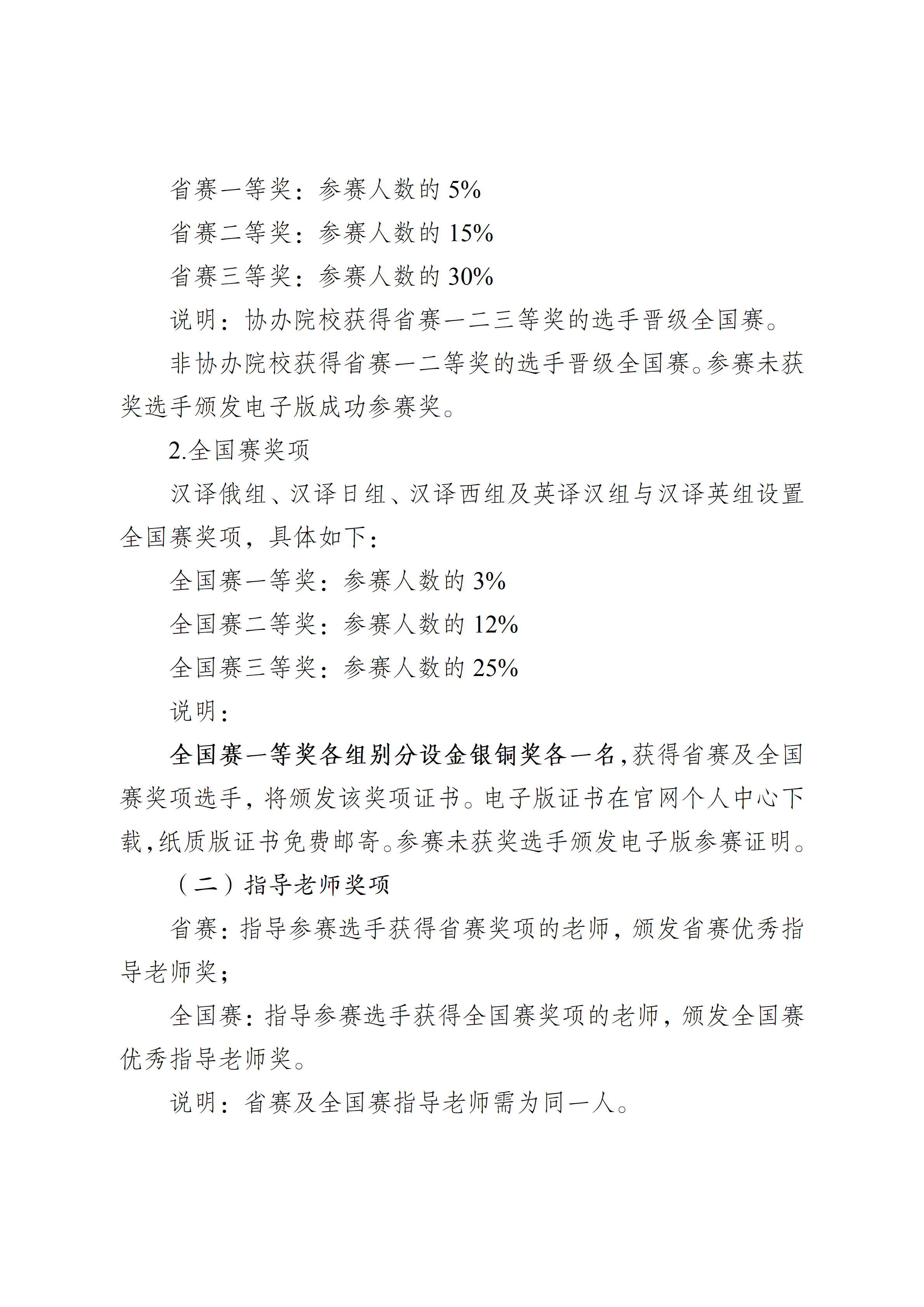
1770019858725995.png

1770019890154603.png

1770019945794283.png

1770019974252392.png

1770019999896699.png

1770020035196806.png

1770020062162470.png


技术支持:泡面科技    皖ICP备14013800号-1
注册报名 参赛入口 获奖查询 证书下载 加群了解 投诉建议 快递单号